Dies ist die Dokumentation für die BusyBox und wird mit jedem Update aktualisieren:
Die BusyBox ist ein modularer Mini-PC, der sämtliche geschäftsrelevanten Applikationen für KMU's bündelt – von CRM, Buchhaltung und Vertragsmanagement über Lagerverwaltung bis hin zu Reports und Automatisierungen. Dank einer zentralisierten Datenbankstruktur ermöglicht die Box nicht nur effizientes Datenmanagement, sondern auch den Zugriff via integriertem AI-Bot, der Antworten aus allen Unternehmensdaten liefert. Unser Produkt kombiniert Hardware, Software und Services in einem klar skalierbaren Geschäftsmodell:
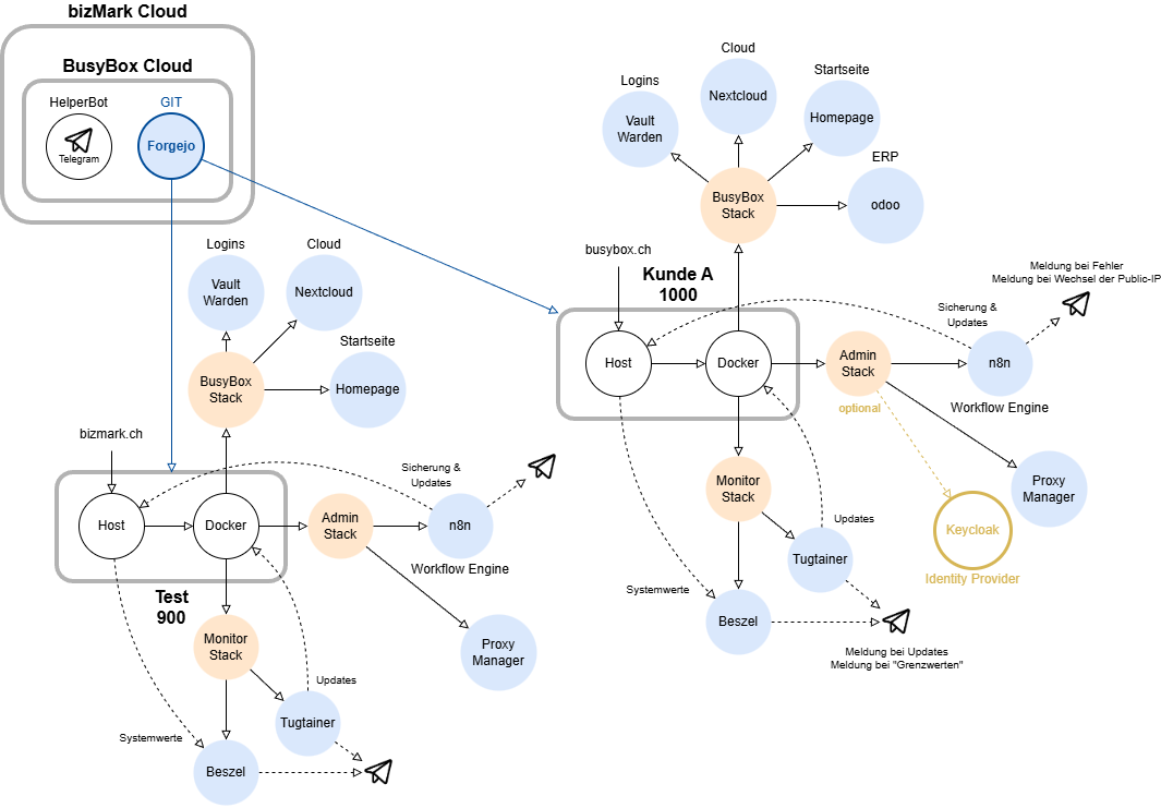
Die Applikationen sind in logischen Kategorien zusammengefasst - in sogenannten “Stacks” (Docker Compose)
Um besser beschreiben zu können, wie die Kundensysteme provisioniert werden (Öko-System) und wie sie sich anschliessend autonom verhalten, wird mit dieser Skizze aufgezeigt. Eine BusyBox trägt stets die Mechanismen zur Aktualisierung in sich, jedoch birgt jedes Update ein Risiko auf Inkompatibilitäten. Daher werden Kundensysteme nur mittels Abo aktualisiert und überwacht.

Der Zugriff auf die internen Container wird über eine Access List (Reverse Proxy) gesteuert. Immer wenn der Zugriff mit der eingetragenen Public IP des Kunden stattfindet, wird dieser als “bekannt” identifiziert und der Zugriff wird gestattet.